ข้ามไปยังเนื้อหาหลัก
A-
A+
th
en
หน้าหลัก
เกี่ยวกับเรา
เกี่ยวกับสำนักวิชา
ประวัติความเป็นมา
วิสัยทัศน์ พันธกิจ ค่านิยม สมรรถนะหลัก วัฒนธรรมองค์กร
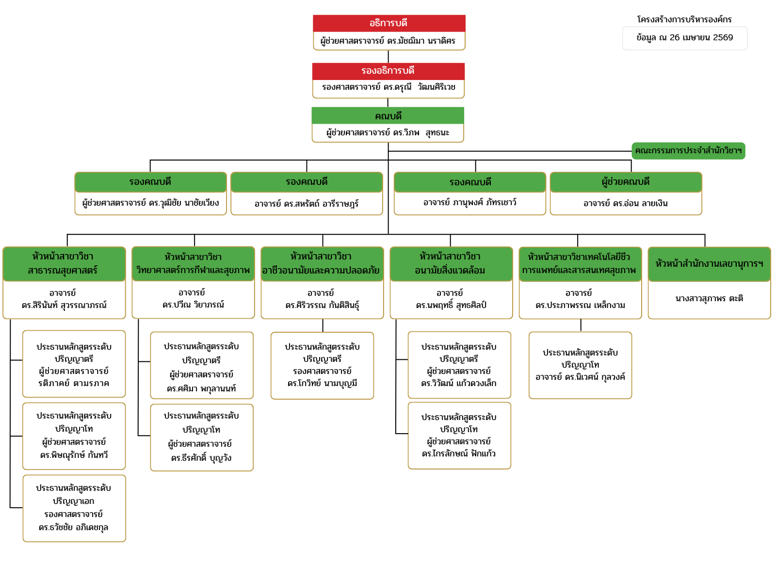
โครงสร้างการบริหาร
ผู้บริหาร
บุคลากร
บุคลากรสายวิชาการ
บุคลากรสายสนับสนุน
แผนปฏิบัติงาน
AUN-QA
EdPEx
ISO 9001:2015
GreenOffice
คณะกรรมการสำนักงานสีเขียว
หมวดที่1
หมวดที่2
หมวดที่3
หมวดที่4
หมวดที่5
หมวดที่6
การดำเนินงาน
คู่มือการปฏิบัติงาน
คู่มือการขอรับบริการ
สถิติการให้บริการ
ข่าว
กิจกรรมสำนักวิชา
ข่าวประชาสัมพันธ์
รางวัลอาจารย์และนักศึกษา
รางวัลอาจารย์
รางวัลนักศึกษา
หลักสูตร
หลักสูตรทั้งหมด
ปริญญาตรี
สาธารณสุขศาสตรบัณฑิต
สาขาวิชาวิทยาศาสตร์การกีฬาและสุขภาพ
สาขาวิชาอนามัยสิ่งแวดล้อม
สาขาวิชาอาชีวอนามัยและความปลอดภัย
ปริญญาโท
สาขาวิชาการจัดการสุขภาพชายแดน
สาขาวิชาวิทยาการวิเคราะห์ทางสุขภาพและชีวการแพทย์
สาขาวิชาเทคโนโลยีและการจัดการสิ่งแวดล้อมอย่างยั่งยืน
สาขาวิทยาศาสตร์และเทคโนโลยีการกีฬาประยุกต์
ปริญญาเอก
หลักสูตรปรัชญาดุษฎีบัณฑิต สาขาวิชาสาธารณสุขศาสตร์
หลักสูตรปรัชญาดุษฎีบัณฑิต สาขาวิชาวิทยาการวิเคราะห์ทางสุขภาพและชีวการแพทย์
วิจัย
ขอบเขตการวิจัยและการเผยแพร่
โครงการวิจัย
ปีงบประมาณ 2568
ปีงบประมาณ 2567
นวัตกรรมและทรัพย์สินทางปัญญา
หน่วยวิจัย กลุ่มวิจัย และศูนย์วิจัย
ศูนย์ความเป็นเลิศการวิจัยสุขภาพชนชาติพันธุ์ (CEHR)
กลุ่มวิจัยนวัตกรรมเมืองปลอดภัย (USIR)
กลุ่มวิจัยเทคโนโลยีชีวการแพทย์เพื่อประชากรกลุ่มเปราะบาง (BIOMED)
หน่วยวิจัยเชิงพื้นที่สุขภาพของชุมชนชายขอบ
บริการวิชาการ
สารสนเทศสำนักวิชา
รายงานตัวชี้วัดเชิงกลยุทธ์
บทความที่น่าสนใจ
เครื่องมือทางการศึกษา
SHS Information HUB
ระบบจองห้องปฏิบัติการ
ระบบครุภัณฑ์
สารสนเทศสำนักวิชาวิทยาศาสตร์สุขภาพ
BI MFU
ขั้นตอนการดำเนินงานสำนักวิชาฯ
การจัดการความรู้ (KM)
ติดต่อเรา
โครงสร้างการบริหาร